I Decided to Share My Secret ChatGPT Prompt of Developing APP on SubStack
Learn and make your app with ChatGPT
Hi, this is Johnny and I’m going to write on SubStack.
Some of you might know me from my photography, AI and product sharing, or perhaps some weird ideas.
Yes, I’m someone who loves “types” of things.
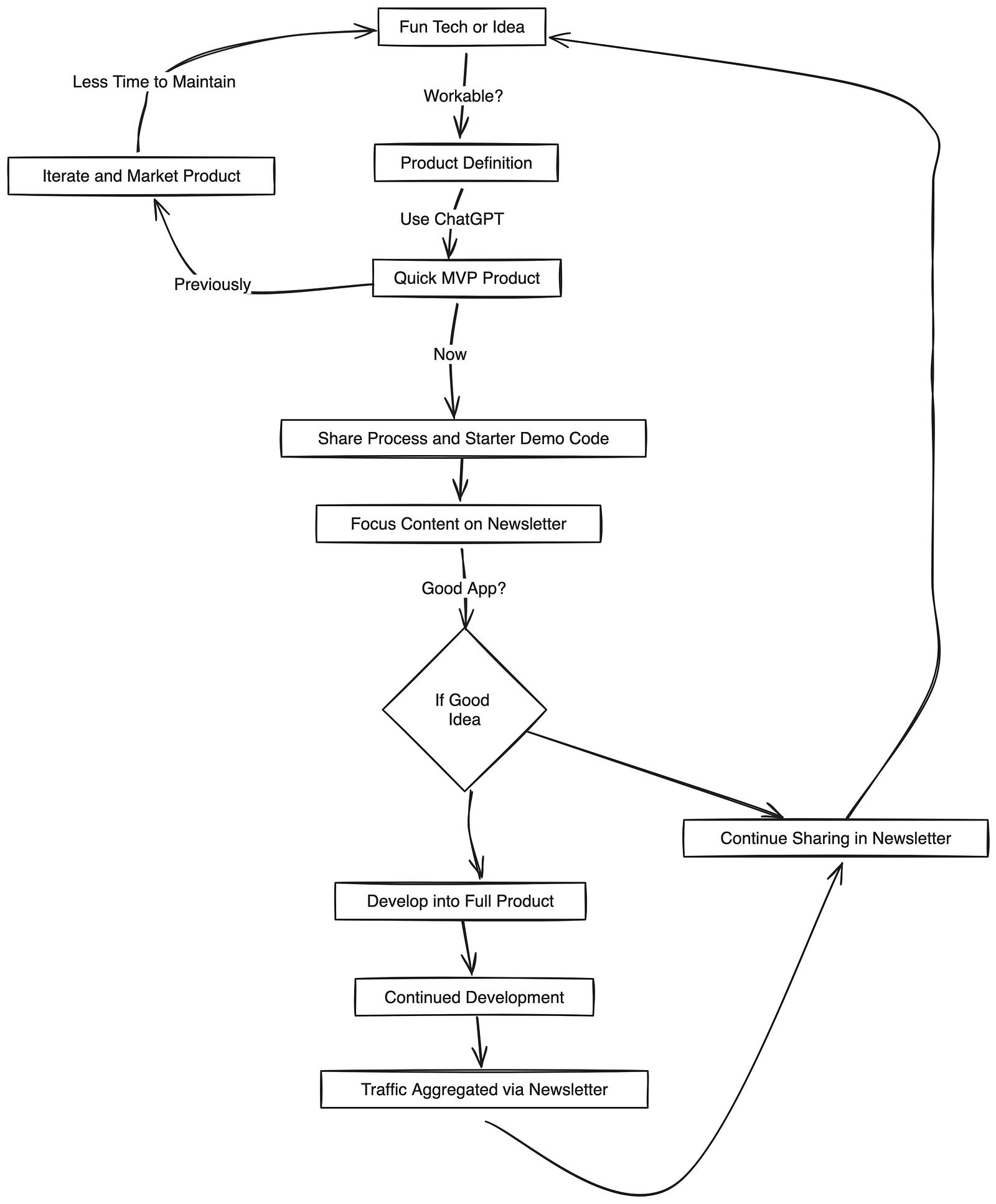
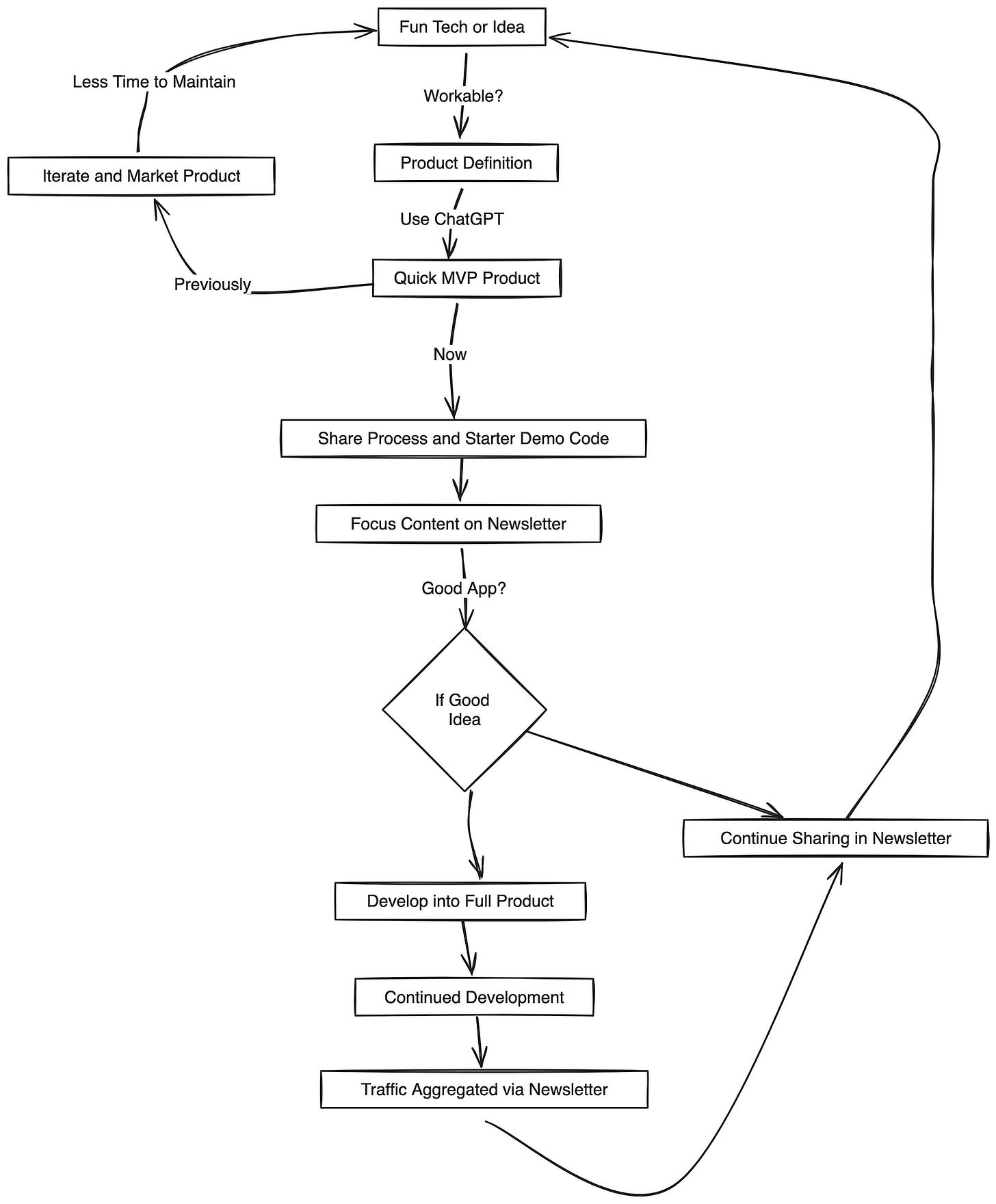
When I found ChatGPT, I wanted to create tons of apps immediately. However, as development costs increased, less time to develop, and the developing game became more challenging.
What’s more, developing an app is just the beginning; marketing and maintenance are the real deal.
Endless Ideas, Simple Execution
I realized my ideas are endless, so I decided to share them directly with you all. No fluff, just straightforward, interesting ideas and demo code.
More importantly, I’ll show you how to use ChatGPT to bring these ideas to life, step by step, with almost no prerequisites.
Why a Newsletter?
I’ve been planning to start a newsletter on SubStack for almost two months now. Recently, I’ve been diving into articles and YouTube videos like “How I Write” and “How to Start a Newsletter.”
The “write to pay” model really hit me.
As an Early Adopter of new tech and know some skills, I’ve been wondering how to provide content that people would be willing to pay for.
From Medium to SubStack
Previously, I felt a bit out of place writing in-depth product reviews on Medium, so I decided to make a change.
Writing about code and frontend content on Medium does attract more traffic — this is just my opinion, but it reflects what users are willing to pay for.
Although writing frontend code is interesting, I’m not particularly passionate about it.
I love iOS app and SwiftUI
On the other hand, I really enjoy SwiftUI.
I may have another article to talk about SwiftUI and why it is favor by AI coding. Simple words: Ai could understand the layout and design through the SwiftUI.
Making iOS apps gives me a sense of accomplishment.
While iOS apps might seem a bit outdated, the number of indie developers is growing.
When people found a gold mine, I think being someone who sells shovels (tools) would be more fun.
And I found more and more indie developers on x.com.
I believe that using ChatGPT to create SwiftUI content can attract paying subscribers than my gadgets’ stories now. And it has greatly potential to turn into video courses.
Why this Newsletter is Different?
I used ChatGPT successfully make like 10 apps, three of them are now selling on AppStore. And I still a Swift Rookie now.
What I want to share is, if I could make app with the help of ChatGPT, you could also do it.
I had been planning to make a series video courses talking about how to use ChatGPT to build your apps from nothing. But filming a tutorial is quite a headache, and I think newsletter is much flexible and easy to do(write).
In May 2024, Medium announced some strict rules on AI-generated content. It remind me of how my parents often listen to AI-generated articles and news.
Initially, I laughed at the basic and robotic TTS that they used, but I later realized the content quality matters more than its format.
Unlike Medium’s preference for long articles, SubStack made me reflect more seriously on what truly valuable content is.
That is, bringing hope and opportunities for what I used to be — eager to create something but painful to learn coding or just no time to master a develop skill.
What to Expect, How it Works?
This newsletter is aimed at beginners with no coding experience needed. I will try to post how I use AI to make apps weekly.
Paid subscribers will not only get more complete articles and SwiftUI projects but also able to join a discussion group that their interesting ideas could be turned into demos.
Initially, I’ll be sending everything out for free. Once I reach 100 subscribers, I’ll start to write more behind the paywall. This series will also be serialized on Medium, but only as paid articles.
With that being said, welcome aboard!





